太仓教育云平台
网站首页
学校概况
学校简介
学校管理
学校荣誉
校园文化
校园新闻
学校新闻
校务公开
教学管理
教研动态
课程建设
计划总结
教学六认真
师生获奖
好课评比
制度建设
教研组建设
德育园地
活动通知
德育网络
条例法规
计划总结
队伍建设
学生风采
心语天地
荣誉展示
廉洁教育
禁毒教育
家长学校
阳光体育
艺术天地
卫生健康
校园足球
教育科研
制度建设
科研活动
教师发展
课题研究
教育理论学习
计划总结
“七个一”工程
学生活动
综合实践
基地活动
科技艺术节
读书活动
党工团队
科学发展观
党支部
工会
团支部
文明校园
领导班子建设
思想道德教育
活动阵地建设
教师队伍建设
校园文化建设
校园环境建设
依法治校
组织工作机制
各类规章制度
科学民主管理
师生权益保护
法制宣传教育
后勤保障
总务后勤
综治平安
教育装备
网站首页
>
教育科研
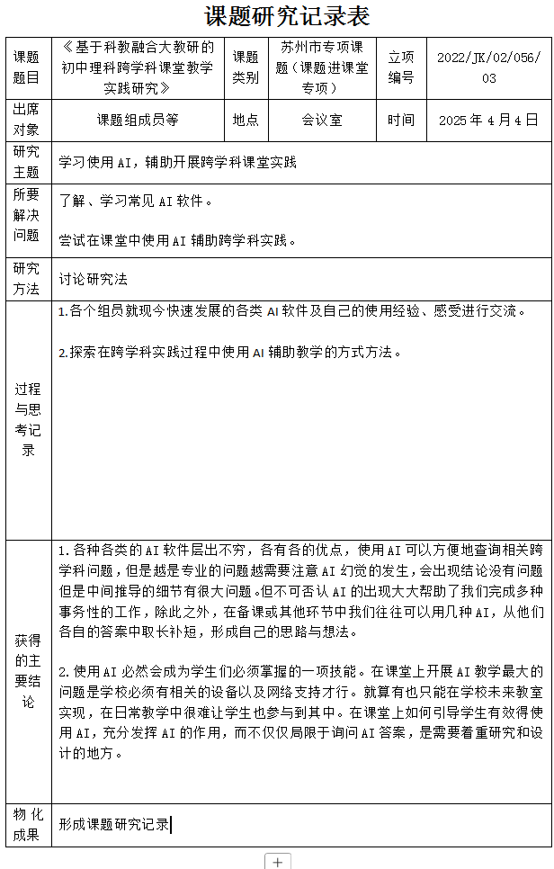
2025.04研讨记录
作者: 时间:2025-04-15 点击数:
上一篇:
2025.05
下一篇:
融合·共生——太仓市沙溪实验中学开展科教融合活动暨学术工作坊研修活动、暨课题推进活动、暨跨学科教学研讨活动
Copyright© 2022 All Rights Reserved. 太仓市沙溪实验中学版权所有 京ICP备15000288 号